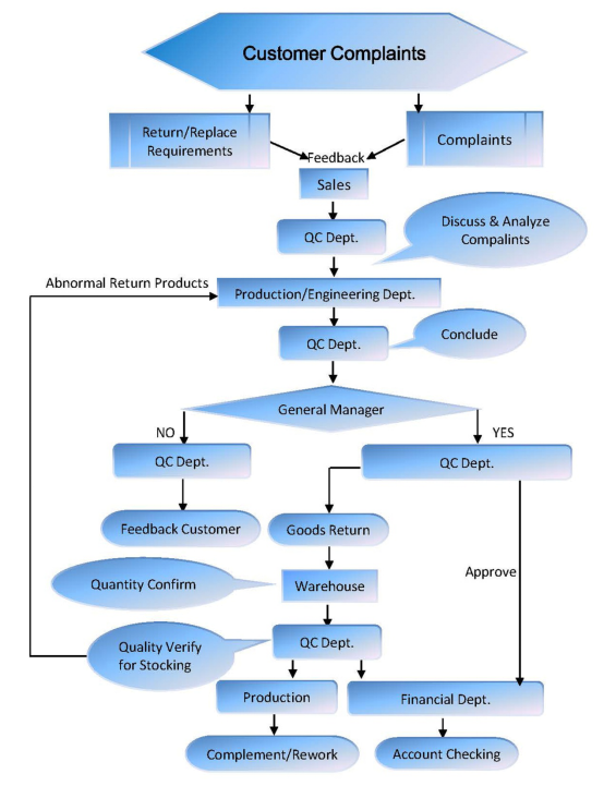
客户投诉处理流程
如何处理客户投诉,满足客户是非常重要的沃豪分公司实现加工工厂的愿景——成为最好最好的伟大的服务在全球所有公司。半岛体育电竞靠谱吗安卓版
沃豪分公司下面是加工工厂处半岛体育电竞靠谱吗安卓版理客户投诉的过程。
前一:磁化方向
下一个:bd手机版网页体育无弹窗伟大的Magtech电动证书
钕稀土烧结钕铁硼磁铁半岛综合体育官方登录
将军,N35, N42 N52埋头钕磁铁半岛综合体育官方登录
灵活的自我粘合剂PVC磁性表
强大的定制软仪表表盘灵活的钕磁铁半岛综合体育官方登录
高温永久电动机SmCo磁铁
高质量的杯子磁铁磁铁超强磁钩